- 放大
- 缩小
- 默认
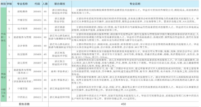
舟山旅游商贸学校2024年招生计划
字数
《 舟山晚报 》( 2024年06月27日 第 12 版 )


学校微信公众号

2024钉钉咨询群

说明:
★中高职一体化专业,前3年在我校就读中职,后2年在联办高校就读高职。
★2024年招生具体专业分类及介绍详见学校网站招生专栏。
招生热线: 0580—6660088 3660138
网址:www.zslysmxx.cn
学校地址:芦花校区——普陀区东港街道芦花村中学路80号
勾山校区——新城千岛街道蒲东村三岔路1号
热忱欢迎全市初中毕业生
报考我校!
本版图片由舟山旅游商贸学校提供