- 放大
- 缩小
- 默认
从一则校勘说《借树山房诗草》稿本
黄公山人 字数:
《 舟山晚报 》( 2024年03月09日 第 05 版 )



张问陶贺诗
□黄公山人
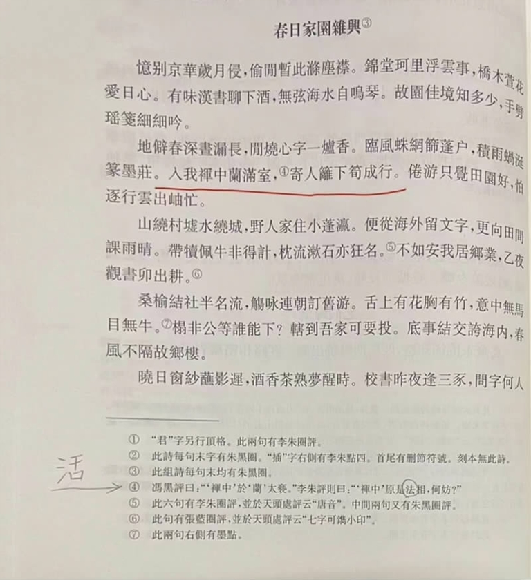
陈庆槐(清乾隆五十五年定海进士、内阁中书)有《春日家园杂兴》组诗,其二曰:
地僻春深昼漏长,闲烧心字一炉香。
临风蛛网筛蓬户,积雨蜗涎篆墨庄。
入我裈中兰满室,寄人篱下笋成行。
倦游只觉田园好,怕逐行云出岫忙。
《借树山房诗草》稿本(藏英国国家图书馆)中,此诗有黑朱两批。黑批云:裈中于兰太亵。朱批云:裈中原是法(活、污)相,何妨。
法相?污相?活相?
黑批者冯培,仁和(今杭州)人,乾隆四十三年进士,官至户部给事中,致仕后掌苏州紫阳书院;朱批者李鼎元,绵州(四川绵阳)人,号墨庄,乾隆四十三年进士,官至兵部主事,善诗文,诗近苏黄,“绵州三李,墨庄为最”,时人目为西蜀诗坛一大宗。
三李,李调元、李鼎元、李骥元。李调元年纪最大,是后二李的嫡堂哥,声名最显,是我国著名的戏曲理论家,有“川剧之父”“川菜之父”之称,我们今日能欣赏川剧之变脸,品尝川菜之美味,还得感谢这位李调元。但“其自著童山诗文集亦不甚警策,词则更非所长”,故有“墨庄为最”之说。
李鼎元、李骥元是亲兄弟。这李家有“叔侄一门四进士,兄弟两院三翰林”之说,李调元的父亲李化楠乾隆七年进士,李调元乾隆二十八年进士,李骥元乾隆四十九年进士,很是厉害。
法有活、污多说,实则因为稿本批语系手写,字迹费眼费思量的关系。此字见图,有说“法”,有说“污”,有说“活”……不一而足。
裈,为合裆的短裤,平民日常所穿。冯李两批,表意是非常清楚的。冯培觉得裈为亵衣(《玉篇》),与高雅之物兰花不相配。而李鼎元与冯培同年,直言相对:何妨?
李翰林兴致太高,随阅随批,字迹一时潦草,给我们后人留下一桩“公案”。
“法”焉?“活”焉?“污”焉?
此字竖不出头,难怪有人认为“活”,有人认为“污”。但从句意去解,“活”“污”皆不足取也。
墨庄既然认为“裈”“兰”同用无妨,自然不会是“污”了。而“裈中原是活相”,不如“法相”更贴切。
《借树山房诗草》目前有两个版本出版,一是全彩影印本,收入《欧洲地区所藏中国珍稀文献丛刊》,编者郑杰文、刘心明,中华书局2021年12月出版;二是校勘整理本,整理者项永琴,以英国国家图书馆所藏陈庆槐《借树山房诗草》稿本十五卷及《借树山房诗钞》抄本五卷为底本,以浙江图书馆所藏光绪十六年刻本为校本,上海古籍出版社2023年12月出版。
校勘整理本中,此字也被认定“法”字。
法相如何理解呢?
本人读至此,首先想到的是刘伶轶事:刘伶恒纵酒放达,或脱衣裸形在屋中,人见讥之。伶曰:我以天地为栋宇,屋室为裈衣,诸君何为入我裈中?(《世说新语》)。
以居室为裈衣,应自此始。“入我裈中兰满室”,陈诗人用的正是此典。
道学先生冯培不识,而李鼎元一眼识破,称为“法相”,善矣善矣。
乡贤陈庆槐老先生开我舟山一朝科运,“本朝定邑无成进士者,自予始。”
科举考个进士,其中艰难,难于上青天。
乾隆五十五年,岁在庚戌,清高宗八旬恩科,取士一百零二人。一省三鼎甲:石韫玉吴县人,洪亮吉阳湖人,王宗诚青阳人。
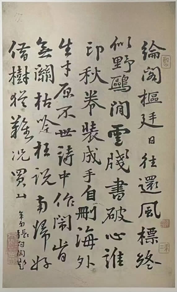
名士洪亮吉,正是陈庆槐同榜。同榜还有乾隆朝著名诗人,与黄仲则一时瑜亮的张问陶。张也是陈的好友,在《借树山房诗草》稿本中留下诸多批注(注:黄有清诗第一之称,清后凡称文人,必读《两当轩集》。民国尤盛。稿本有张问陶亲笔批注,生色不少,升值颇巨)。
张问陶天才横溢,与袁枚、赵翼合称清代“性灵派三大家”;被誉为“青莲再世”、“少陵复出”,清代“蜀中诗人之冠”。
张陈两人诗酒往来,交往颇深。“多少诗中老名士,因君不敢小舟山”,所言非虚。
一百零二人,应三(陈庆槐字)最年少。陈是乾隆三十一年生人,中进士之年25岁。他当时有诗记录中进士后上朝谢恩情境心境:
御炉烟篆散彤墀,黄甲初传日上时。
阊阖衣冠经眼见,髫年曾读早朝诗。
琼林轶事少传闻,乡国难征献与文。
一夜春光渡蛟水,杏花红过海东云。
此稿本为海外孤本
上述两个版本的源头都是英国国家图书馆所藏稿本。国内之所以能得到这一稿本资料,全赖山东在2017年启动的全球汉籍合璧工程。山东大学古籍研究所教授、博士生导师郑杰文正是这一工程的首席专家;烟台大学副教授项永琴是山东大学古籍研究所硕士毕业,参与全球汉籍合璧工程。
在全球汉籍合璧工程相关介绍中,《借树山房诗草》稿本作为海外孤本,成为稀缺汉籍代表,屡屡提及,足见其价值非凡。
工程建设者称,此本汇集张问陶、李鼎元、朱文治、冯培、邵葆祺等人的评点圈评,可以欣赏陈庆槐诗歌的独特风格,感受定海的民俗与历史,更能领略其不同朋友迥异的性格风貌,凸显了稿本孤本价值。
古籍稿本,称孤本往往是多此一举。因陈庆槐手迹存世有没有还是一个问题,所以现在尚不敢称此稿本是否为陈亲笔,他人誊抄稿本也有可能。但张问陶、李鼎元、朱文治、冯培、邵葆祺等人的评点圈评,可断为亲笔无疑。
对我们舟山来说,有清代刻印的本地诗人诗集一共才三种:《借树山房诗草》(有数种版本)、《白华山人诗集》(厉志)、《三瓮老人诗集》(曹伟皆)。目前,曹伟皆的《三瓮老人诗集》下落不明,久已散佚,是为憾事。而《借树山房诗草》稿本之发现,可谓喜事大事。年前校勘整理本出版,在本地圈内人士中引发一拨抢购潮。已有潜心向学者,重金购置《欧洲地区所藏中国珍稀文献丛刊》全套30册,以求一册《借树山房诗草》全彩影印本,用来对校校勘整理本。均为给舟山文化建设添砖加瓦、修桥铺路之好事,功在当代,泽被后世,善莫大焉。
这本稿本是如何流播到英国国家图书馆的?
按说稿本是珍藏在诗人家中的,再说又是经过众多名人好友批注评点过的,更应珍惜。
本人断言:此为当年英军侵占定海后搜刮所得,后带到英国之物也。
1840年7月,英军攻占我定海,拉开中国屈辱的近代史。我们对战争的过程研究颇多,对国家外交层面的研究也不少,但对英军在定海的长达五六年占领期间的情况,研究较少。对英国或者说欧美西方国家对舟山研究关注的情况研究较少。今著此文,拾掇关注此稿本之间的一些零碎,旨在补白破题、抛砖引玉。
本版图片由作者提供